• 二手车 类目
    约4,376条
  • 电子仪器 > 机器/机器仪表
    约4,376条
  • 电子仪器 > 机器/机器仪表
    约4,376条
发布信息
手机应用

化龙巷APP 更多精彩内容下载化龙巷APP

添加小编 更多问题联系小编在线帮答

常州便民小程序 扫码快速发布同城信息

我要发布
返回顶部
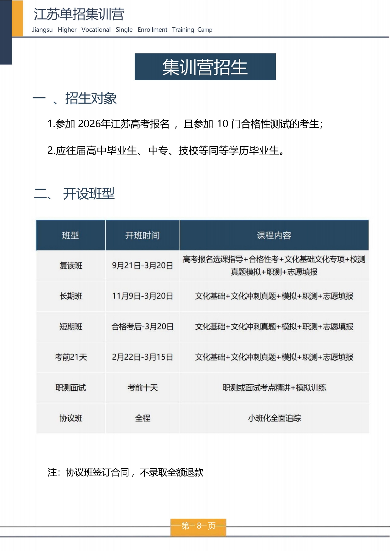
2026江苏高职单招集训营开始招生
10-10 · 208浏览
  • 所属分类:
    教育培训 -其它
  • 址:
    横跨苏锡常等6家校区同时招生
  • 人:
    乙老师
  • 电话联系TA 私聊
安全提示:
如遇无效、虚假、诈骗信息,请立即举报。涉及资金往来的事项请务必仔细核对资金往来信息,切勿提前支付任何费用
zhaoshengban
最近活跃时间:2025-10-10 15:36
身份认证
其他信息
性别:
保密
签名:
这个人很懒,什么都没留下~
详细描述:
苏锡常6家校区,封闭式教学,多年经验,专注高职单招,签协议入学

zhaoshengban_yi欢迎咨询
查看更多
扫描二维码下载app即可和用户进行私信交流